家电论坛

广告合作
 注册  找回密码

QQ登录

只需一步,快速开始

手机号码,快捷登录

手机号码,快捷登录

楼主: hmjie

雅佳9100ex标调的问题

[复制链接]

19

主题

595

帖子

16

威望

中级会员

Rank: 3Rank: 3Rank: 3

交易诚信度
0
注册时间
2022-2-25
发表于 2025-2-26 14:29 | 显示全部楼层

感谢coffee_bean 分享的95的第13页。
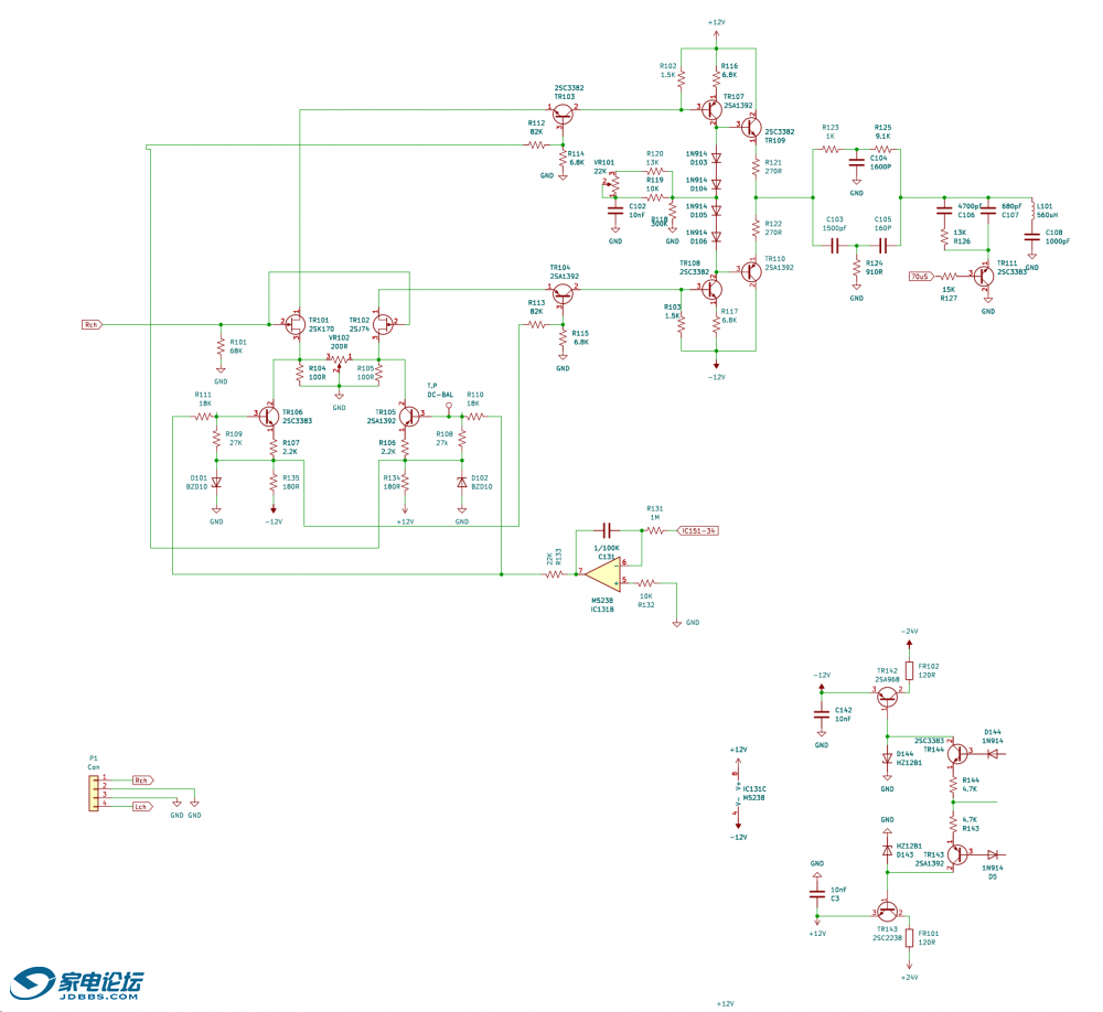
这是我自己测绘的9100磁头放大电路,没有核验过也不知道的有没错误,不管有没用处共享一下吧。

Z9100.png

点评

你这个图补上了最关键的一环,9100系列的电路完整了 有空复核下R119,100k才合理,其他应该都是对的。  详情 回复 发表于 2025-3-3 18:33
回复 支持 反对

使用道具 举报

19

主题

595

帖子

16

威望

中级会员

Rank: 3Rank: 3Rank: 3

交易诚信度
0
注册时间
2022-2-25
发表于 2025-2-26 14:49 | 显示全部楼层
coffee_bean 发表于 2025-2-11 11:53
HA12090的杜比参考电平为300mV,测试点在芯片37脚,也可以测22脚录音输出端,芯片内部这两处是经电子开关 ...

这个分析结果是最为可靠的,论证过程数据详实。
回复 支持 反对

使用道具 举报

11

主题

1246

帖子

0

威望

初级会员

Rank: 2Rank: 2

交易诚信度
0
注册时间
2016-12-14
发表于 2025-3-3 18:33 来自家电论坛网手机触屏版 | 显示全部楼层
lkwqf1 发表于 2025-2-26 14:29
感谢coffee_bean 分享的95的第13页。
这是我自己测绘的9100磁头放大电路,没有核验过也不知道的有没错误 ...

你这个图补上了最关键的一环,9100系列的电路完整了
有空复核下R119,100k才合理,其他应该都是对的。

点评

阁下技术功底了得呀,佩服!佩服!确实是100K,是我标注错误。  详情 回复 发表于 2025-3-4 12:19
回复 支持 反对

使用道具 举报

11

主题

1246

帖子

0

威望

初级会员

Rank: 2Rank: 2

交易诚信度
0
注册时间
2016-12-14
发表于 2025-3-3 18:38 来自家电论坛网手机触屏版 | 显示全部楼层
看来9100系列的设计还是很讲究的,互补对称无环路反馈,这是HiFi前级/功放的设计路数啊。
回复 支持 反对

使用道具 举报

19

主题

595

帖子

16

威望

中级会员

Rank: 3Rank: 3Rank: 3

交易诚信度
0
注册时间
2022-2-25
发表于 2025-3-4 12:19 | 显示全部楼层
coffee_bean 发表于 2025-3-3 18:33
你这个图补上了最关键的一环,9100系列的电路完整了
有空复核下R119,100k ...

阁下技术功底了得呀,佩服!佩服!确实是100K,是我标注错误。
香港弦声音响
回复 支持 反对

使用道具 举报

您需要登录后才可以回帖 登录 | 注册

本版积分规则

Archiver|手机版|手机版|客服:010-60152166 邮箱:zx@jd-bbs.com QQ:895456697|广告合作|账号注销|家电联盟网

京公网安备 11010602010207号 ( 京ICP证041102号,京ICP备09075138号-9 )

GMT+8, 2026-5-31 12:13 , Processed in 0.150514 second(s), 29 queries , Gzip On.

快速回复 返回顶部 返回列表