家电论坛

广告合作
 注册  找回密码

QQ登录

只需一步,快速开始

手机号码,快捷登录

手机号码,快捷登录

楼主: 魔豆小王

[线材] 关于导线方向的讨论。

  [复制链接]

0

主题

1957

帖子

6

威望

中级会员

Rank: 3Rank: 3Rank: 3

交易诚信度
0
注册时间
2021-1-7
发表于 2021-10-14 15:40 来自家电论坛网手机触屏版 | 显示全部楼层
音乐思想家 发表于 2021-10-14 14:40
邓八万说:钱是虚的,只有靠找个上海大爷来帮忙证明,助助威喽~

思想家一把年纪了,打上海打零工,20块钱的快餐都吃不起,还要老浦东施舍,nnd,你活脱脱一个讨饭的乞丐
92C89A33-725C-470B-916F-93126BD29113.jpeg
回复 支持 反对

使用道具 举报

0

主题

1957

帖子

6

威望

中级会员

Rank: 3Rank: 3Rank: 3

交易诚信度
0
注册时间
2021-1-7
发表于 2021-10-14 15:45 来自家电论坛网手机触屏版 | 显示全部楼层
音乐思想家 发表于 2021-10-14 14:33
邓八万注册多个 ID在论坛捣乱 ,以下几个 ID 都是这个贱人的马甲,大家要看清楚一点吧

    deng123, ...

屎想家,你最近上医院看医生了吗?你最近状态很不对啊,又是论坛到处帮人磕头,又是骂自己没脑子、又蠢又坏
你去看看医生吧,你这样下去不行的

作孽哦,上个论坛,活活被邓八万虐到疯了
2CE7D493-0EE3-4214-A3BB-41C78ECD49D0.jpeg
回复 支持 反对

使用道具 举报

0

主题

1957

帖子

6

威望

中级会员

Rank: 3Rank: 3Rank: 3

交易诚信度
0
注册时间
2021-1-7
发表于 2021-10-14 15:57 来自家电论坛网手机触屏版 | 显示全部楼层
本帖最后由 el84西门子方屏 于 2021-10-14 16:08 编辑
音乐思想家 发表于 2021-10-14 14:40
邓八万说:钱是虚的,只有靠找个上海大爷来帮忙证明,助助威喽~


八万霸气,可以让老娘舅挑上海任何级别餐厅
屎想家lowB,生活是艰辛和困苦的,满上海找20块钱的快餐,最后向上海老大爷老浦东乞讨

A209543B-CFC8-4B5F-829D-535686FEBE43.jpeg
回复 支持 反对

使用道具 举报

2

主题

1287

帖子

0

威望

初级会员

Rank: 2Rank: 2

交易诚信度
0
注册时间
2020-2-23
发表于 2021-10-14 17:34 | 显示全部楼层
记得看过香港杂志线材广告,,,什么方向对了让电子晶体整齐排列,反过来就排列不整齐,,,,很有画面感。。。。真服了这些不读物理却头头是道得大师们
音联邦
回复 支持 反对

使用道具 举报

13

主题

3422

帖子

1

威望

禁止发言

交易诚信度
0
注册时间
2012-10-16
发表于 2021-10-16 10:46 来自家电论坛网手机触屏版 | 显示全部楼层
本帖最后由 青竹戴雨 于 2021-10-16 15:21 编辑

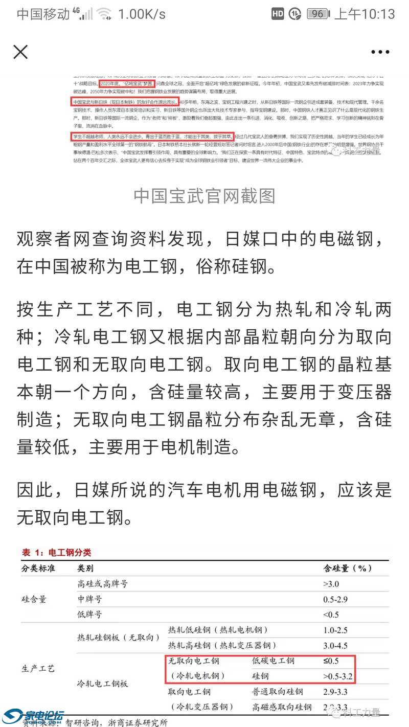
有门学科叫材料学,“晶粒朝向"了解一下吧。线材这点事不值一提,大惊小怪只是因为无知。无知没关系,但偏偏有胆量在坛子里大放厥词。
Screenshot_20211016_101346_com.tencent.mm.jpg
香港弦声音响
回复 支持 反对

使用道具 举报

您需要登录后才可以回帖 登录 | 注册

本版积分规则

Archiver|手机版|手机版|客服:010-60152166 邮箱:zx@jd-bbs.com QQ:895456697|广告合作|账号注销|家电联盟网

京公网安备 11010602010207号 ( 京ICP证041102号,京ICP备09075138号-9 )

GMT+8, 2026-4-3 21:12 , Processed in 0.144216 second(s), 24 queries , Gzip On.

快速回复 返回顶部 返回列表