家电论坛

广告合作
 注册  找回密码

QQ登录

只需一步,快速开始

手机号码,快捷登录

手机号码,快捷登录

查看: 40731|回复: 96

大清快故障,跪求高手指点!有偿感谢!

[复制链接]

1

主题

50

帖子

0

威望

新手上路

Rank: 1

交易诚信度
0
注册时间
2007-11-18
发表于 2012-6-11 20:35 | 显示全部楼层 |阅读模式

马上注册 家电论坛,众多有奖活动等你来参与!

您需要 登录 才可以下载或查看,没有账号?注册

x
本帖最后由 zzzandy 于 2012-6-11 20:38 编辑

02年的机子,今夏第一次开机,运行几分钟,定时和运行狂闪,根据论坛高手贴子一步一步进行自检,故障代码就一个04,按j版说的去除c500和501,开机还是定时和运行闪!跪求高手,j版指点,兄弟有偿感谢!谢谢!
回复

使用道具 举报

187

主题

1万

帖子

-71

威望

荣誉会员

Rank: 8Rank: 8Rank: 8Rank: 8Rank: 8Rank: 8Rank: 8Rank: 8

交易诚信度
0
注册时间
2005-10-24
发表于 2012-6-11 20:43 | 显示全部楼层
处女贴。。。关注。。。本人最近来的不频繁,此例至少是入夏以来第二起掉链子事件。
抵制日货,人人有责!要铁骨不要铁嘴!航母直接搁浅钓鱼岛!
回复 支持 反对

使用道具 举报

279

主题

1万

帖子

75

威望

版主

Rank: 10

优秀斑竹奖

交易诚信度
6
注册时间
2004-7-21
发表于 2012-6-11 20:43 | 显示全部楼层
那就要换光耦了,也很便宜滴。
马甲藏好,枪手滚粗!
靠忽悠网友赢取私利者,天诛地灭!
回复 支持 反对

使用道具 举报

187

主题

1万

帖子

-71

威望

荣誉会员

Rank: 8Rank: 8Rank: 8Rank: 8Rank: 8Rank: 8Rank: 8Rank: 8

交易诚信度
0
注册时间
2005-10-24
发表于 2012-6-11 20:45 | 显示全部楼层
动动嘴一般都是很便宜,很容易,很简单[s:97]
抵制日货,人人有责!要铁骨不要铁嘴!航母直接搁浅钓鱼岛!
回复 支持 反对

使用道具 举报

1

主题

50

帖子

0

威望

新手上路

Rank: 1

交易诚信度
0
注册时间
2007-11-18
 楼主| 发表于 2012-6-11 20:46 | 显示全部楼层
光耦,能说的详细点吗
回复 支持 反对

使用道具 举报

12

主题

704

帖子

0

威望

初级会员

Rank: 2Rank: 2

交易诚信度
0
注册时间
2011-9-8
发表于 2012-6-11 21:14 | 显示全部楼层
02年的机子,今夏第一次开机?
回复 支持 反对

使用道具 举报

279

主题

1万

帖子

75

威望

版主

Rank: 10

优秀斑竹奖

交易诚信度
6
注册时间
2004-7-21
发表于 2012-6-11 21:27 | 显示全部楼层
zzzandy 发表于 2012-6-11 20:46
光耦,能说的详细点吗

未命名.JPG
马甲藏好,枪手滚粗!
靠忽悠网友赢取私利者,天诛地灭!
回复 支持 反对

使用道具 举报

1

主题

50

帖子

0

威望

新手上路

Rank: 1

交易诚信度
0
注册时间
2007-11-18
 楼主| 发表于 2012-6-11 21:28 | 显示全部楼层
回复 支持 反对

使用道具 举报

279

主题

1万

帖子

75

威望

版主

Rank: 10

优秀斑竹奖

交易诚信度
6
注册时间
2004-7-21
发表于 2012-6-11 21:32 | 显示全部楼层
靠近那两个电容的地方有个4只脚的原件,在板子的另一面。把这个换了试试。

当然,在更换之前,首先确保机组连线连接可靠且无短路问题。
马甲藏好,枪手滚粗!
靠忽悠网友赢取私利者,天诛地灭!
回复 支持 反对

使用道具 举报

1

主题

50

帖子

0

威望

新手上路

Rank: 1

交易诚信度
0
注册时间
2007-11-18
 楼主| 发表于 2012-6-11 21:33 | 显示全部楼层
我机子型号是kf40gw bq,
回复 支持 反对

使用道具 举报

279

主题

1万

帖子

75

威望

版主

Rank: 10

优秀斑竹奖

交易诚信度
6
注册时间
2004-7-21
发表于 2012-6-11 21:34 | 显示全部楼层
通信部分的电路都一样的。
马甲藏好,枪手滚粗!
靠忽悠网友赢取私利者,天诛地灭!
回复 支持 反对

使用道具 举报

1

主题

50

帖子

0

威望

新手上路

Rank: 1

交易诚信度
0
注册时间
2007-11-18
 楼主| 发表于 2012-6-11 21:43 | 显示全部楼层
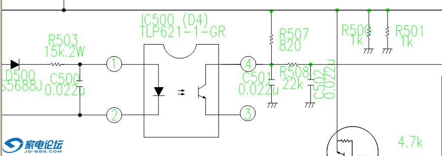
是图上1423中间那个黑色的正方型的标注吗
回复 支持 反对

使用道具 举报

279

主题

1万

帖子

75

威望

版主

Rank: 10

优秀斑竹奖

交易诚信度
6
注册时间
2004-7-21
发表于 2012-6-11 21:47 | 显示全部楼层
TLP621-1-GR
马甲藏好,枪手滚粗!
靠忽悠网友赢取私利者,天诛地灭!
回复 支持 反对

使用道具 举报

1

主题

50

帖子

0

威望

新手上路

Rank: 1

交易诚信度
0
注册时间
2007-11-18
 楼主| 发表于 2012-6-11 21:51 | 显示全部楼层
我在论坛里找了两张图片,请版主标注下光耦的具体位置,谢谢
20110822_a93bdefa99d341775fedIHKI1Kk3UYoM.jpg
20110822_567c138e259d476c8cb6dvPhEIIOoHdz.jpg
回复 支持 反对

使用道具 举报

1

主题

50

帖子

0

威望

新手上路

Rank: 1

交易诚信度
0
注册时间
2007-11-18
 楼主| 发表于 2012-6-11 22:00 | 显示全部楼层
TLP621-1-GR是光耦的型号吗
回复 支持 反对

使用道具 举报

您需要登录后才可以回帖 登录 | 注册

本版积分规则

Archiver|手机版|手机版|客服:010-60152166 邮箱:zx@jd-bbs.com QQ:895456697|广告合作|账号注销|家电联盟网

京公网安备 11010602010207号 ( 京ICP证041102号,京ICP备09075138号-9 )

GMT+8, 2026-4-4 02:02 , Processed in 0.158300 second(s), 27 queries , Gzip On.

快速回复 返回顶部 返回列表