家电论坛

广告合作
 注册  找回密码

QQ登录

只需一步,快速开始

手机号码,快捷登录

手机号码,快捷登录

查看: 7907|回复: 7

[等离子] 松下平板电视的USB接口支持视频格式都哪些?

[复制链接]

2

主题

10

帖子

0

威望

新手上路

Rank: 1

交易诚信度
0
注册时间
2006-5-17
发表于 2010-10-8 14:44 | 显示全部楼层 |阅读模式

马上注册 家电论坛,众多有奖活动等你来参与!

您需要 登录 才可以下载或查看,没有账号?注册

x
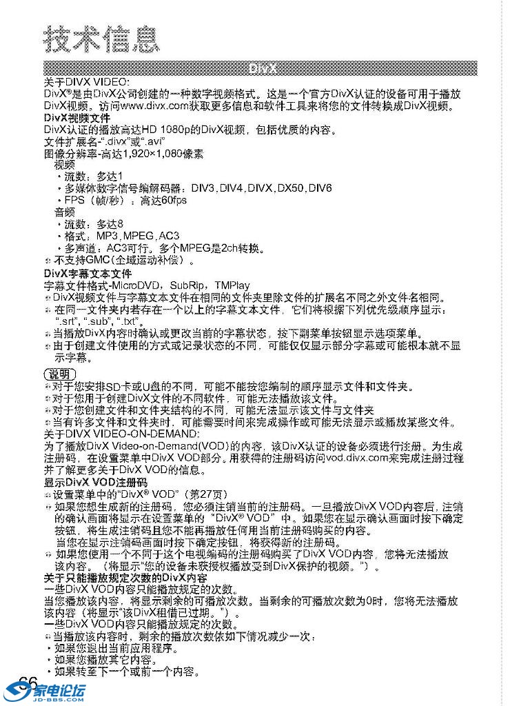
因为想买一台P46S25,平常看有线,有时还想用移动硬盘放电影。但是不知道USB接口支持视频格式都哪些,请知道的大侠解答,谢谢
回复

使用道具 举报

0

主题

23

帖子

0

威望

新手上路

Rank: 1

交易诚信度
0
注册时间
2005-10-3
发表于 2010-10-8 15:20 | 显示全部楼层
说明书

TH-P50G20C、TH-P46G20C、TH-P42G20C使用说明书.JPG
回复 支持 反对

使用道具 举报

0

主题

23

帖子

0

威望

新手上路

Rank: 1

交易诚信度
0
注册时间
2005-10-3
发表于 2010-10-8 15:22 | 显示全部楼层
TH-P50G20C、TH-P46G20C、TH-P42G20C使用说明书.JPG
回复 支持 反对

使用道具 举报

0

主题

5

帖子

0

威望

禁止访问

交易诚信度
0
注册时间
2010-10-7
发表于 2010-10-8 15:24 | 显示全部楼层
路过看下



免费魔域SF发布网http://smy.host.usidc.cc
回复 支持 反对

使用道具 举报

1

主题

311

帖子

0

威望

初级会员

Rank: 2Rank: 2

交易诚信度
0
注册时间
2010-8-29
发表于 2010-10-8 15:46 | 显示全部楼层
不如配个高清播放器,也在研究中。
回复 支持 反对

使用道具 举报

2

主题

351

帖子

24

威望

禁止访问

交易诚信度
0
注册时间
2003-2-16
发表于 2010-10-8 15:54 | 显示全部楼层
视频只支持avi、divx,高清主流:mkv、ts等等支持吗?
音频mp3、ac3,高清主流:dts、甚至次时代dtsma等等支持吗?
不支持的话,杯具
回复 支持 反对

使用道具 举报

24

主题

132

帖子

0

威望

初级会员

Rank: 2Rank: 2

交易诚信度
0
注册时间
2010-11-6
发表于 2010-11-7 11:04 | 显示全部楼层
USB的传输速度达不到高清要求?
回复 支持 反对

使用道具 举报

287

主题

3万

帖子

83

威望

超级会员

Rank: 6Rank: 6Rank: 6Rank: 6Rank: 6Rank: 6

交易诚信度
0
注册时间
2007-4-15
发表于 2010-11-7 11:07 | 显示全部楼层
原帖由 怕买到有坏点等 于 2010-11-7 11:04 发表
USB的传输速度达不到高清要求?
用USB存储与传输1080巳一年半了,非常好
回复 支持 反对

使用道具 举报

您需要登录后才可以回帖 登录 | 注册

本版积分规则

Archiver|手机版|手机版|客服:010-60152166 邮箱:zx@jd-bbs.com QQ:895456697|广告合作|账号注销|家电联盟网

京公网安备 11010602010207号 ( 京ICP证041102号,京ICP备09075138号-9 )

GMT+8, 2026-4-11 12:42 , Processed in 0.112206 second(s), 26 queries , Gzip On.

快速回复 返回顶部 返回列表