家电论坛

广告合作
 注册  找回密码

QQ登录

只需一步,快速开始

手机号码,快捷登录

手机号码,快捷登录

查看: 9978|回复: 29

[DIY] 发几个自己设计的小音响吧

  [复制链接]

61

主题

438

帖子

6

威望

中级会员

Rank: 3Rank: 3Rank: 3

交易诚信度
0
注册时间
2011-3-23
QQ
发表于 2011-10-24 15:36 | 显示全部楼层 |阅读模式

马上注册 家电论坛,众多有奖活动等你来参与!

您需要 登录 才可以下载或查看,没有账号?注册

x
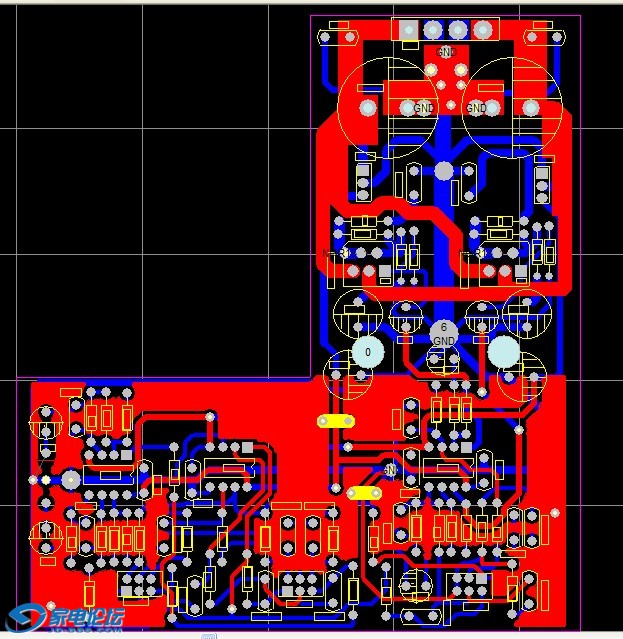
可以PK惠威、迪波金标2000、漫步者T1900d内部功放。22W+22W
原理图和PCB都是自己业余设计玩玩的。内部含LM1875*2、5532*3等
别无他意,只是探讨。试听下来觉得还可以玩玩。呵呵
2030.JPG

DSC02053.jpg                       DSC02040.jpg                       DSC02044.jpg                       DSC02048.jpg                       DSC02047.jpg                       DSC02029.jpg                       DSC02027.jpg                       DSC02032.jpg
DSC02049.jpg
DSC02042.jpg
DSC02041.jpg
DSC02038.jpg
回复

使用道具 举报

264

主题

6160

帖子

50

威望

荣誉会员

Rank: 8Rank: 8Rank: 8Rank: 8Rank: 8Rank: 8Rank: 8Rank: 8

终身成就奖影音发烧友

交易诚信度
0
注册时间
2009-5-2
发表于 2011-10-24 16:18 | 显示全部楼层
:victory::victory::victory:
回复 支持 反对

使用道具 举报

61

主题

438

帖子

6

威望

中级会员

Rank: 3Rank: 3Rank: 3

交易诚信度
0
注册时间
2011-3-23
QQ
 楼主| 发表于 2011-10-24 16:25 | 显示全部楼层
勃总 发表于 2011-10-24 16:18

希望得到大家鼓励。会陆续上一些自己设计音响的[s:30]
回复 支持 反对

使用道具 举报

17

主题

670

帖子

67

威望

特级会员

Rank: 5Rank: 5Rank: 5Rank: 5Rank: 5

交易诚信度
0
注册时间
2001-11-21
发表于 2011-10-24 16:31 | 显示全部楼层
字是怎么印上去的?
音联邦
回复 支持 反对

使用道具 举报

63

主题

1005

帖子

117

威望

超级会员

Rank: 6Rank: 6Rank: 6Rank: 6Rank: 6Rank: 6

交易诚信度
7
注册时间
2001-11-21
发表于 2011-10-24 16:39 | 显示全部楼层
闲云孤鹤 发表于 2011-10-24 16:31
字是怎么印上去的?

PS的吧
香港弦声音响
回复 支持 反对

使用道具 举报

8

主题

205

帖子

7

威望

中级会员

Rank: 3Rank: 3Rank: 3

交易诚信度
0
注册时间
2009-1-30
发表于 2011-10-24 16:43 | 显示全部楼层
高级,相当高级!!!!
回复 支持 反对

使用道具 举报

61

主题

438

帖子

6

威望

中级会员

Rank: 3Rank: 3Rank: 3

交易诚信度
0
注册时间
2011-3-23
QQ
 楼主| 发表于 2011-10-24 17:22 | 显示全部楼层
wvwvwv 发表于 2011-10-24 16:39
PS的吧

发几张菲林片吧。我都自己设计。样机都自己做板、蚀刻、印字。就是土了点。呵呵。希望大家多多鼓励。会继续上点算的上发烧自己玩的功放和其他小东西的图的,探讨为主,不吵架。不讽刺哦。

DSC02072.jpg

DSC02068.jpg

DSC02062.jpg


回复 支持 反对

使用道具 举报

1

主题

134

帖子

5

威望

中级会员

Rank: 3Rank: 3Rank: 3

交易诚信度
18
注册时间
2004-11-22
QQ
发表于 2011-10-24 17:30 | 显示全部楼层
技术贴,要沙发!!
支持,就点我哦
回复 支持 反对

使用道具 举报

8

主题

260

帖子

0

威望

初级会员

Rank: 2Rank: 2

交易诚信度
0
注册时间
2010-9-19
发表于 2011-10-24 22:27 | 显示全部楼层
:victory:支持,比打嘴炮的强多了。
回复 支持 反对

使用道具 举报

0

主题

77

帖子

0

威望

新手上路

Rank: 1

交易诚信度
0
注册时间
2011-8-28
发表于 2011-10-24 23:21 | 显示全部楼层
卖不卖的?[s:31]
回复 支持 反对

使用道具 举报

265

主题

2万

帖子

88

威望

超级会员

Rank: 6Rank: 6Rank: 6Rank: 6Rank: 6Rank: 6

交易诚信度
58
注册时间
2001-11-21
发表于 2011-10-25 01:38 | 显示全部楼层
不错,支持一下。
我站在烈烈风中
恨不能荡尽绵绵心痛
望苍天
四方云动
剑在手
问天下谁是英雄
回复 支持 反对

使用道具 举报

1

主题

404

帖子

10

威望

中级会员

Rank: 3Rank: 3Rank: 3

交易诚信度
0
注册时间
2001-11-21
发表于 2011-10-25 09:21 | 显示全部楼层
支持,很不错!
回复 支持 反对

使用道具 举报

1

主题

80

帖子

1

威望

初级会员

Rank: 2Rank: 2

交易诚信度
0
注册时间
2010-9-13
发表于 2011-10-25 10:15 | 显示全部楼层
其实HIFI只需要1颗认认真真的心,加上对音乐的热爱!顶你:victory:
回复 支持 反对

使用道具 举报

31

主题

343

帖子

1

威望

初级会员

Rank: 2Rank: 2

交易诚信度
1
注册时间
2005-7-16
QQ
发表于 2011-10-25 10:35 | 显示全部楼层
高手[s:20]
回复 支持 反对

使用道具 举报

14

主题

595

帖子

9

威望

中级会员

Rank: 3Rank: 3Rank: 3

交易诚信度
6
注册时间
2006-4-21
发表于 2011-10-25 10:37 | 显示全部楼层
[s:20]
06071116293593
回复 支持 反对

使用道具 举报

您需要登录后才可以回帖 登录 | 注册

本版积分规则

Archiver|手机版|手机版|客服:010-60152166 邮箱:zx@jd-bbs.com QQ:895456697|广告合作|账号注销|家电联盟网

京公网安备 11010602010207号 ( 京ICP证041102号,京ICP备09075138号-9 )

GMT+8, 2026-4-5 00:07 , Processed in 0.161128 second(s), 27 queries , Gzip On.

快速回复 返回顶部 返回列表